想前往泰國旅行,卻不確定你的國家是否享有免簽待遇?別擔心!這篇文章將幫你整理泰國免簽證國家的完整資訊,並詳細說明相關的入境條件,讓你在計劃行程時更加順利,輕鬆享受泰國的風景與美食。
泰國免簽證國家有哪些?
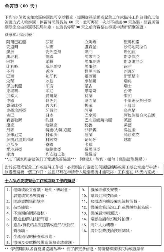
泰國免簽證國家涵蓋很多,這些國家的旅客不需要提前申請簽證,即可免簽入境泰國,享受短期停留的便利。對於來自這些國家的旅客來說,免簽政策大大減少了繁瑣的簽證申請流程,讓他們能夠更輕鬆地計劃和安排行程,快速踏上探索泰國的旅程。

泰國免簽證國家列表經常更新,應在出發前查看泰國外交部或大使館的公告,確保仍享有免簽資格。免簽旅客需注意停留期限及入境條件,避免超出規定。
《資料來源: 免簽證及落地簽證國家/地區》
享有泰國免簽證國家要符合的基本條件
要享受泰國免簽證國家待遇,旅客必須符合以下基本條件,確保能順利通過泰國海關,享受無憂的旅程:
- 護照有效期:護照必須在入境時至少還有6個月的有效期。無論是免簽還是持簽證入境,都需要確保護照的有效期限足夠。
- 停留期限:必須遵守規定的停留時間,在期限內離境,若逾期停留,可能面臨罰款、禁止再次入境等嚴重後果。目前是有60天可停留時間。
- 回程機票:入境時,旅客需要提供回程機票或後續行程的證明,以證明自己有計劃在停留期限內離開泰國。
- 財力證明:泰國海關有時會要求旅客提供足夠的財力證明,以確保他們在泰國逗留期間能夠負擔基本的生活費用。通常每位旅客至少需提供20,000泰銖的財力證明。
只要符合這些條件,你便可輕鬆享受泰國免簽證國家待遇,無需繁瑣的簽證申請,迅速開啟探索泰國美景與文化的旅程。
你如果擔心未來免簽政策隨時變動,可以先了解泰國簽證資訊,參考泰國簽證全攻略:選擇合適的簽證不再困擾!這篇文章或者加入我們的官方LINE,泰國簽證王會隨時更新最新消息,之後尋找代辦也可以透過LINE聯繫我們,將提供你最優質的代辦服務。
你必須知道!泰國免簽證國家的政策變化
泰國政府並於7月12日宣布,該免簽證待遇自7月15日起實施。此措施將取代泰方於今年5月7日宣布予我國人的暫時性免簽待遇(到2024/11/11),在泰停留天數也自30天延長至60天,而且除非宣布取消,本次免簽措施將持續適用。」
但由於泰國免簽證國家的列表和條件可能會隨著政治、經濟和衛生等多方面的變化而改變,建議定期查看泰國外交部的官方網站或加入泰國簽證王的官方LINE,以便隨時掌握最新政策動態。你也可以閱讀泰國免簽政策詳細解析!了解最新期限、ETA申請及所需資料這篇文章。
《參考資料:外交部歡迎泰國給予我國人入境免簽證待遇》
泰國免簽證國家未來要辦理ETA?
原計劃於2024年12月1日推出的ETA系統,現已延期,具體的實施日期尚未確定。泰國官方表示需要與多個相關機構進行進一步協調和技術整合,ETA系統的正式啟用時間將延後,目前尚無具體的時間表。 如果你對泰國免簽證國家政策或ETA有任何疑問,可加入泰國簽證王的官方LINE,我們將隨時為你提供最新資訊,並在ETA系統正式實施後提供代辦服務,確保你能順利辦理入境手續,踏上泰國旅程。